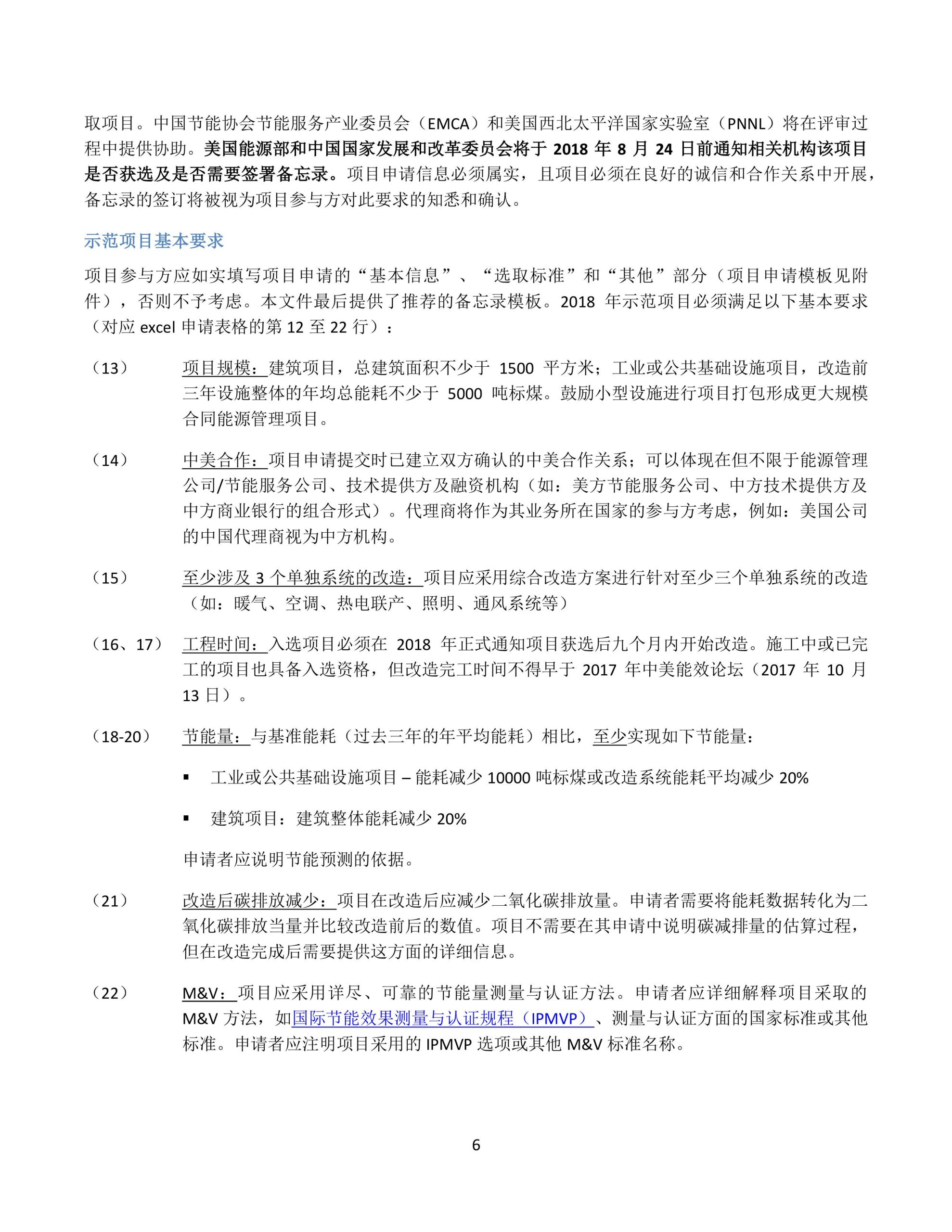
ECP cordially invites you to apply for the 2018 U.S.-China Energy Performance Contracting Pilot Projects which is part of U.S.- China Energy Performance Contracting (EPC) Initiative was initiated and led by U.S Department of Energy (DOE) and the China National Development and Reform Commission (NDRC) in 2015 to recognize innovative pilot projects in public and commercial buildings and industrial facilities located in the United States or China.
Since the establishment of the EPC initiative cooperation, it achieved fruitful results: 8 contract energy management exchange seminars were held, discussed in terms of financing, contract models, M&V, and promotion of public institutions and more than 100 Sino-US energy-saving service companies, technology providers, and third-party organizations participated in the conference; several bilateral research reports such as the White Paper on Sino-U.S. contract energy management market potential were released; and 30 demonstration projects of China-US contract energy management demonstration projects were established.
In 2018, it will be the fourth year running for the EPC pilot projects. In order to be well prepared in the EPC pilot projects selection process, ECP co-hosted the U.S- China Energy Performance Contracting Networking Workshop in Shanghai on May 11 2018, with the great support from National Development and Reform Commission (NDRC), the US Department of Energy (DOE), and the U.S. Trade Development Agency (USTDA), the China Energy Conservation Association Energy Conservation Service Industry Committee (EMCA), China Quality Certification Center (CQC), and China National Institute of Standards and Industry Assets Branch, China Academy of Building Research (CABR), Shanghai Energy Efficiency Center (SEEC), Lawrence Berkeley National Laboratory (LBNL), United States Renewable Energy National Laboratory (NREL), Northwestern Pacific National Laboratory (PNNL), United States National Institute of Standardization (ANSI).
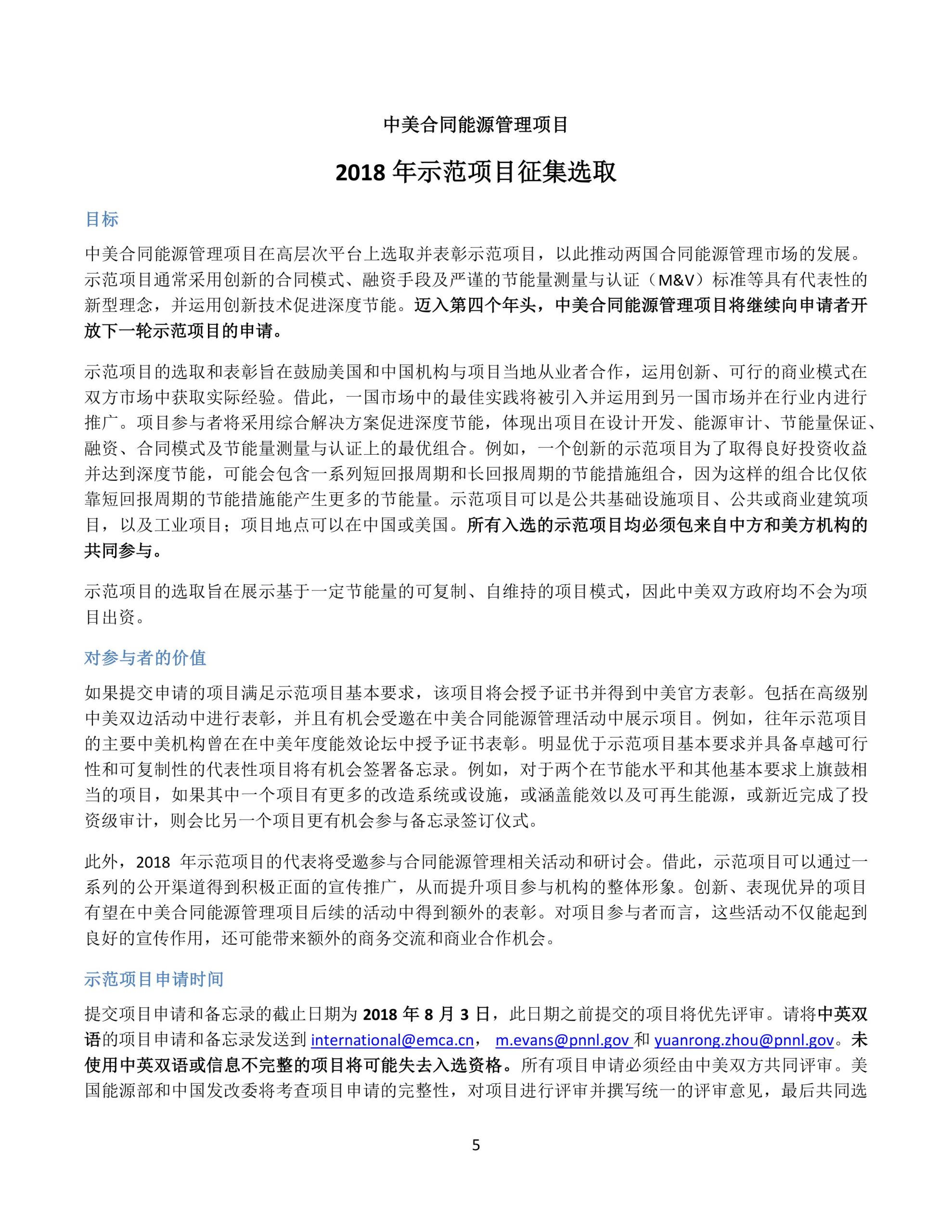
The application deadline for 2018 EPC pilot project is August 3, 2018. The project application and MOU should be submitted in English and Chinese to international@emca.cn, m.evans@pnnl.gov, and yuanrong.zhou@pnnl.gov. If interested in applying for the pilot project, please see the attachment below for detailed information about the pilot projects and its criteria. If any assistance is needed, please reach directly to PNNL team at m.evans@pnnl.gov, and yuanrong.zhou@pnnl.gov, or reach ECP team at ecpmembership@amchamchina.org.


















